• 设为首页
  • 收藏本站
  • 手机版
  • 官方微信
    微信公众号 添加方式:
    1:搜索微信号(888888
    2:扫描左侧二维码
  • 查看: 177|回复: 0

    [品牌资讯] 恭喜各位车主春节开新车!!超十项ota升级,特斯拉重新定义智能化

    [复制链接]

    1525

    主题

    11

    回帖

    5446

    积分

    管理员

    积分
    5446

    宝马

    发表于 2026-2-10 17:40:19 | 显示全部楼层 |阅读模式
    恭喜各位车主春节开新车!!
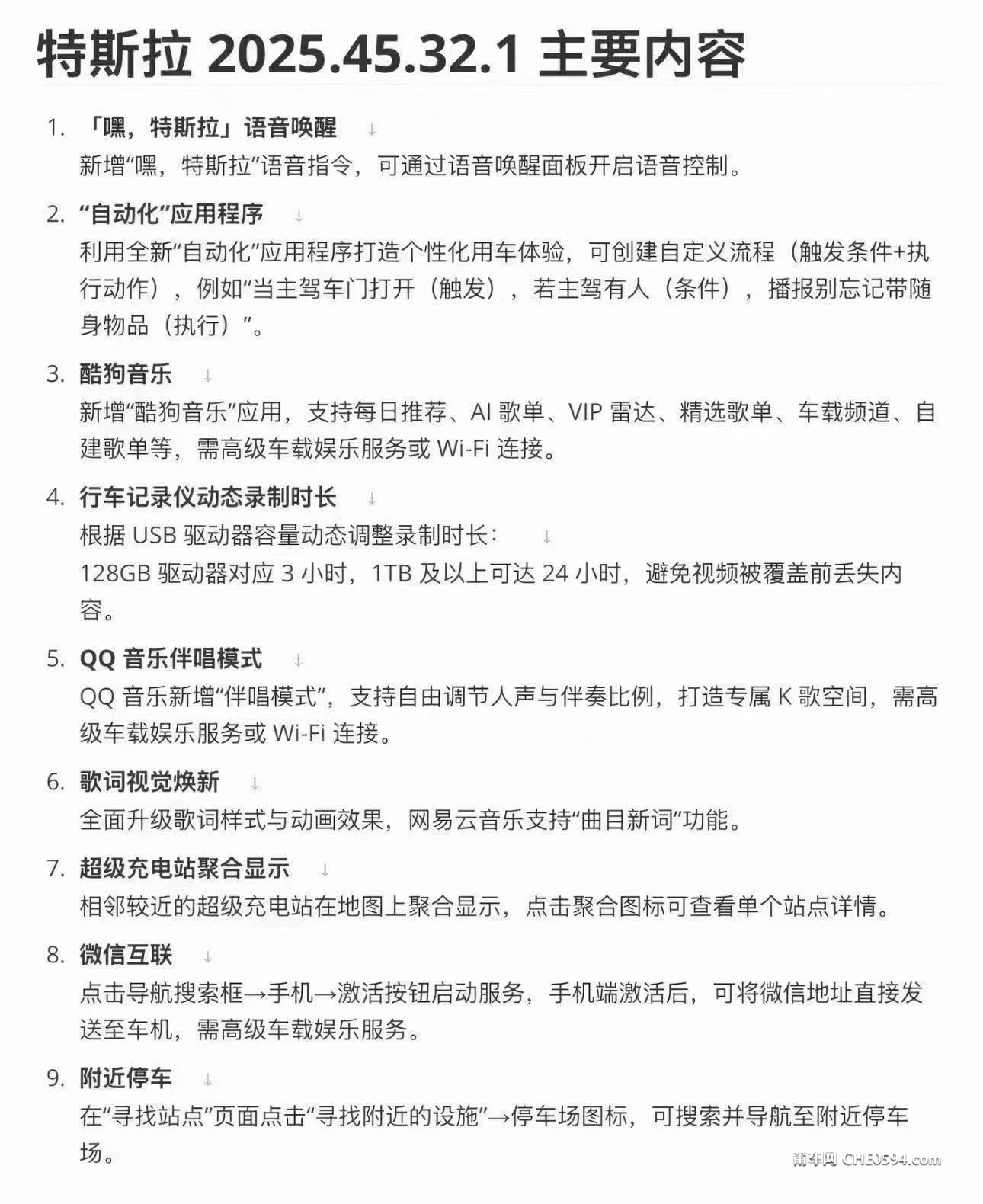
    超十项ota升级,特斯拉重新定义智能化

    微信图片_20260210173918_336_10.jpg

    您需要登录后才可以回帖 登录 | 立即注册

    本版积分规则

    Archiver|手机版|小黑屋|莆车网 ( 闽ICP备2022005463号 )Powered by Discuz! X3.5

    快速回复 返回顶部 返回列表